欢迎访问河北DG视讯官网平台食品有限公司官方网站!
中国半导体第三方尝试室检测市场研究演讲
发布时间:
2026-02-18
半导体检测阐发是半导体市场成长到必然规模所衍生的办事形态。半导体检测阐发做为半导体设想、制制、封拆、测试流程中的主要步调,是指使用专业手艺手段,通过对半导体产物的检测以区别缺陷、失效缘由、验证产物能否合适设想方针或分手好品取坏品的过程。跟着半导体投资金额越来越庞大,为半导体芯片、器件等产物的制制良率,正在半导体产物整个出产工艺中,包罗设想、制制、封拆中的各个环节都要进行频频多次的查验、测试,需要通过大量的检测对证量进行评估,每个环节的制制过程合适规范、质量达标。半导体检测按照检测环节、检测项目标分歧,能够分为第三方尝试室检测办事和量产测试。第三方尝试室检测办事次要包罗功能测试和物理验证等,凡是又称为尝试室测试或特征测试,凡是由第三方检测尝试室为芯片设想公司供给办事。量产测试次要是模仿芯片的大规模出产测试,确保出货给客户的每一颗芯片质量过关。第三方尝试室检测和量产测试有持续性,量产测试是产物取工程批的分歧性。跟着中国半导体财产的快速成长,国内出现出越来越多的上下逛半导体企业,构成了一个强大的财产链,这些企业对尝试室阐发存正在切实需求,但浩繁企业的需求量不脚以投入百万或万万美元级的资金设立尝试室和采购扫描电子显微镜等高端设备。别的,人员成本和手艺门槛日益提高,正在这种布景下第三方采购相关阐发设备成立贸易尝试室应运而生。半导体第三方尝试室检测办事即由第三方检测尝试室为芯片设想企业、晶圆代工企业和封拆企业供给办事,正在芯片量产之前、量产中均进行严酷的验证测试,协帮提高芯片出产效率。半导体产能规模化取产物高端化令该市场需求逐步添加,相较于传同一体化封测厂商取专业第三方晶圆/成品测试,半导体第三方尝试室办事具备五沉劣势。
中国半导体第三方尝试室办事的成长过程次要能够划分为3个阶段。20世纪50-80年代,1955岁尾中国带电器器材研究所正在广州成立,即现正在的赛宝尝试室;20世纪80年代初,五所成立中国第一个成建制的失效阐发尝试室,特地开展电子元器件失效阐发工做和相关手艺开辟;21世纪初起头,欧美、中国地域等第三方检测机构进入中国市场,并占领中国半导体检测大部门市场份额,中国本土平易近营第三方检测机构也起头降生成长,本土半导体第三方尝试室办事机形成立,国内半导体第三方尝试室办事行业进入快速成长期间。
跟着国内半导体财产的成长,国内半导体第三方尝试室检测阐发市场日益成熟,市场所作也日趋激烈。按照中国半导体协会数据,估计到 2024 年,我国半导体第三方尝试室检测阐发市场规模将跨越 100 亿元,2027 年行业市场空间将无望达到 180-200 亿元。半导体第三方尝试室检测办事是专业性较强的细分范畴,具备较着的手艺壁垒,需要极强手艺实力才能具备供给检测办事的能力。检测对象涵盖晶圆、芯片及封拆器件,涉及分歧制程节点、封拆形式及使用场景,需要对器件电学机能、靠得住性及失效机理进行系统测试取阐发,对半导体器件物理、工艺工程及测试工程等分析手艺能力提出较高要求。同时,检测项目具有复杂性和定制化特征,分歧客户正在工艺平台、产物布局及质量尺度方面差别较大,检测方案需按照具体产物进行设想取调整,对工程经验和方堆集依赖程度较高,新进入者正在短期内难以构成成熟、不变的手艺系统。半导体检测营业品种极其繁多,良多项目需要申请特地对应的天分,且天分都有必然无效期,这需要多年不竭成长堆集才能逐渐建立一个完成的笼盖系统,一家新进入公司很难快速具备如许的能力。正在第三方测试办事商选择时凡是需要进行严酷的天分验证,合做前对供应商的出产能力、产物工艺、质量、手艺程度等进行充实查核。因为改换办事供给方需面对较大的质量节制风险并承担时间成本,因而客户倾向于取检测机构构成持久、不变的合做关系。市场新入者需要更大的投入才能成功创立新的品牌和冲破市场已有的品牌壁垒,且很难正在短时间内成立忠实度。半导体第三方尝试室检测需要设置装备摆设多类高精度、专业化检测设备,设备单价较高,全体投入规模较大。同时,相关设备更新迭代较快,需要持续本钱投入以维持检测能力和手艺程度,对新进入者构成必然的资金壁垒。第三方尝试室检测办事次要包罗功能测试和物理验证等,这部门凡是由第三方尝试室为芯片设想企业和晶圆代工企业供给办事,次要涵盖靠得住性阐发(RA)、失效阐发(FA)、材料阐发(MA)、信号测试、芯片线点窜等,此中比力主要的包罗靠得住性阐发、失效阐发、材料阐发等。相较于晶圆测试、成品测试等后道检测,靠得住性阐发、失效阐发以及材料阐发等尝试室检测则贯穿半导体全财产链,检测对象包罗财产链任一环节、量产前或量产后的样品,帮帮企业加速研发进度、改良出产工艺。
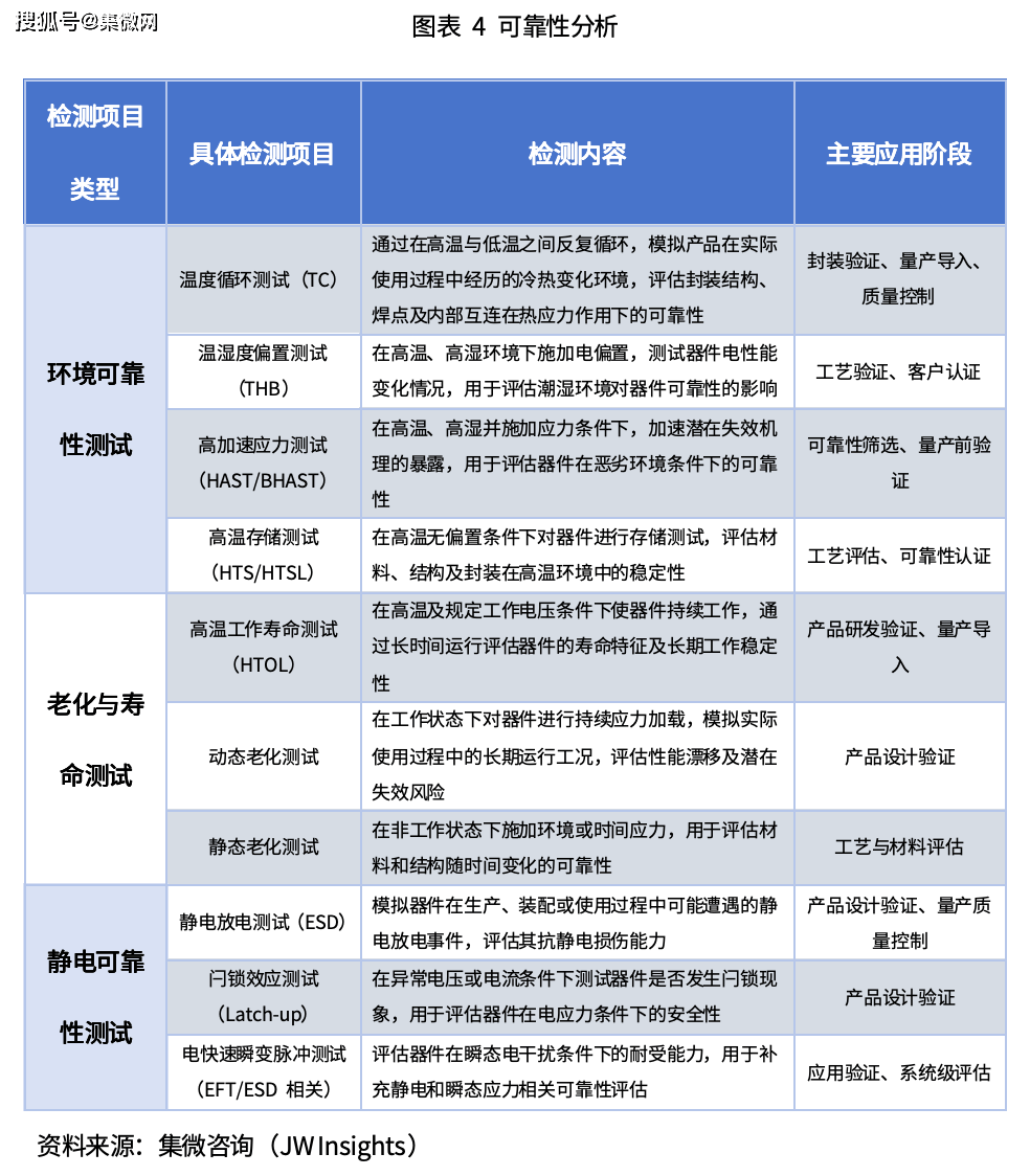
靠得住性阐发(Reliability Analysis,RA),是指正在特定尝试前提下对产物的寿命特征、顺应能力等进行测试取评估,通过模仿现实或加快利用,对产物机能变化环境进行阐发,研究正在特按时间和特定利用前提下产物实现既定功能的不变性和靠得住性。半导体芯片和器件的靠得住性间接影响终端产物的机能和利用寿命。通过开展靠得住性阐发可正在模仿等尝试前提下提前产物正在设想、工艺或材料方面可能存正在的潜正在缺陷,并据此进行靠得住性筛选及产物设想和工艺的持续改良,从而提拔产物全体质量程度。同时,靠得住性检测阐发成果亦可做为产质量量的主要评价根据,用于对外证明产物正在前提下的靠得住性特征。
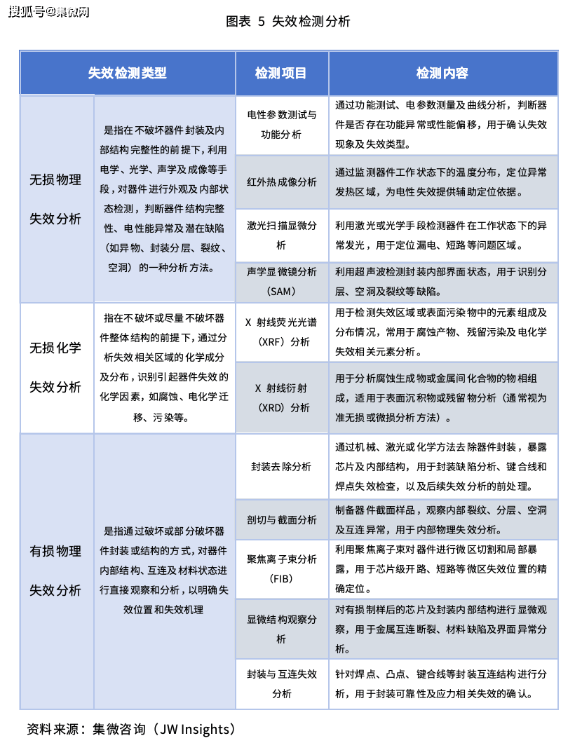
失效阐发次要指通过尝试阐发手段判断元器件既有的失效现象、形式(失效模式),查找失效缘由,确定失效的物理化学过程(失效机理),为改正设想、工艺改良等防止雷同失效的再发生,提拔集靠得住性等供给支持。凡是,失效阐发分为无丧失效阐发(又称非性阐发)和失效阐发(又称性阐发)。用于集成电失效的定性、定量和布局的阐发方式,响应地也分为无丧失效阐发方式和失效阐发方式。无丧失效阐发不会改变集成电失效的现无形态,不会影响集成电的各项机能;失效阐发会改变集成电失效的现无形态,且是一种物理的(有时也有化学的)、永世的改变。性物理阐发是为防止有较着缺陷或潜正在缺陷的集成电等被利用,而正在指定机会、指定机构随机抽取恰当样品,进行一系列性和非性的物理试验和失效阐发,是性阐发的一类。
为了防止正在失效阐发过程中丢失失效或因不妥挨次引入新的报酬的失效机理,失效阐发应按必然的流程进行。
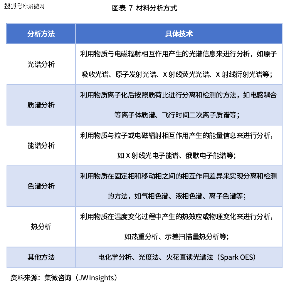
材料阐发(Material Analysis,MA)次要指对样品进行材料成分及布局的阐发,包罗化学组分、元素、元素价态、元素百分比、元素分布布局等。通过光谱阐发、能谱阐发、质谱阐发等高精度概况微区阐发手艺,以及透射电子显微阐发等高精度描摹阐发手艺,实现对样品的布局组织分布、元素比例形成、污染物环境等深切阐发判断。材料阐发可分为三风雅面:材料布局的测定、材料描摹察看和材料成分阐发。材料成分阐发次要是指通过各类检测手段对样品的成分进行定性定量的阐发。常用的阐发方式次要有化学阐发法、质谱法、光谱法、X射线能量色散谱法(EDX)和电子能谱法。
按照 WSTS 数据,全球半导体市场规模正在 2016至2024年期间由3389 亿美元提拔至 6276 亿美元,复合增加率为8。03%。近年来,人工智能海潮下大模子的快速成长鞭策了智算核心及边缘端、终端等使用场景需求不竭增加,2025 年全球半导体市场规模估计同比增加 23。0%,无望达到 7725 亿美元。2026 年全球半导体市场规模将冲破 9755 亿美元,同比增加超 25%,迫近万亿美元大关。
跟着高端逻辑芯片国产替代历程持续推进以及存储芯片产能逐渐,国内半导体市场规模连结稳步增加态势。同时,中国仍是全球最大的半导体需求市场之一,正在人工智能、数据核心、智能终端及汽车电子等下逛使用带动下,逻辑芯片取存储芯片需求布局持续升级。
IC设想公司是集成电测试行业最大的需求方,正在Fabless模式下,IC设想公司专注于芯片设想,本身不具备制制、封拆和测试的能力,因而需要选择封测一体企业或的第三方测试企业来完成晶圆和芯片成品的测试需求。封测厂也是半导体测试办事的需求方。封拆是“封测一体厂商”最焦点的营业,测试是第二大营业,跟着先辈封拆制程的资金投入越来越大以及测试手艺难度的提拔,封测厂将测试营业外包给第三方测试企业的比例逐渐提拔。IDM企业笼盖芯片设想、制制、封拆、测试全流程,IDM公司的封测产能一般不合错误外,测试产能全数办事于内部设想和制制的产物,但跟着行业合作加剧以及先辈制程本钱收入急剧上升,为专注于设想和制制等焦点环节,IDM企业成心削减封测环节的投资,将部门测试需求外包给封测一体企业、第三方测试企业来完成。晶圆代工场为办事内部产能,凡是会配备少量晶圆测试产能,一旦测试需求跨越晶圆代工场负荷,晶圆代工场就会将测试外包给的第三方测试企业或封测厂完成。检测阐发行业为各财产升级成长供给支持性办事,取下逛细分行业融合成长,新兴范畴检测市场受益于新兴范畴本身的高速成长,正在全体检测查验市场中的收入占比逐步提拔。按照集微征询测算,2025年全球第三方尝试室检测办事市场规模为54。3亿美元,估计2027年市场无望达到78。6亿美元。
同时半导体财产国产化必然履历频频研制取试验的过程,鞭策半导体检测需求增加。再国产化趋向布景下,我国半导体财产链不竭完美,国内已连续出现一多量优良的芯片设想、芯片制制及封测厂商,也为国内半导体第三方检测阐发市场供给了成长契机。按照中国半导体协会数据,估计到2024年,我国半导体第三方尝试室办事阐发市场规模将跨越100亿元,2027年行业市场空间无望达到180-200亿元,年复合增加率将跨越10%。
半导体第三方尝试室办事次要面向半导体设想企业,因而半导体设想企业产值间接影响半导体第三方尝试室办事市场规模。从半导体设想财产发卖环境来看,按照中国半导体协会数据,2025年中国半导体设想行业发卖额估计为8357。3亿元,同比增加29。4%,沉回增加高速区间。既便去掉IDM的数据,芯片设想业的增速仍然跨越20%。中国半导体设想行业是自2000年以来独一未呈现过周期性阑珊的细分范畴,2006-2025年20 年间年复合增加率达19。6%,2016–2025 年近 10 年年复合增加率为18。6%,仍连结较高程度。正在人工智能、电动汽车等新一轮手艺取使用海潮持续拉动下,叠加国产化趋向持久推进,国内芯片设想行业具备持久增加动能。
近年来,国内设想企业敏捷扩张,2025年国内芯片设想企业的数量已达到3901家,比2024年的275家,数量增加了7。1%。
IC设想范畴,近年来本土集成电设想厂商加快兴起,快速实现手艺冲破,产物逐渐向高端推进,并获得了市场的承认。芯片设想范畴的快速成长代表了国内半导体行业逐渐向财产链高附加值地带拓展,同时也敏捷提拔了对半导体检测阐发的需求,为半导体第三方尝试室行业带来了广漠的市场机缘。按照集微征询对龙头上市半导体设想企业成本阐发,第三方尝试室办事成本约占企业发卖额的1%-2%,而正在创业型公司中,因为处于产物开辟阶段,第三方尝试室办事成本的占企业发卖额比例会远高于上市龙头企业,但因为这部门企业体量较小,演讲拔取1。5%做为当前第三方尝试室办事市场规模的估算比例。2025年,国内发卖额跨越1亿元人平易近币的设想企业数量达到831家,较2024年添加100家,增加率达13。7%。跟着设想企业规模不竭扩大,第三方尝试室办事成本正在其发卖额中的占比将有所下降。按照集微征询测算,2025年中国第三方尝试室办事市场规模为112。8亿元,估计2027年市场无望达到158。7亿元。
正在设想环节,第三方尝试室需求的从体由设想侧失效阐发(Design FA)取靠得住性阐发(RA)形成,其他阐发需求合计占比不脚10%。设想侧失效阐发,受益于国内设想公司的扩张以及先辈封拆(Chiplet、2。5D/3D )渗入率提拔,先辈封拆布局下保守检测阐发方式难以触及,从而大幅添加了对3D X-Ray和FIB电修补等高端阐发能力的需求,同时Fabless设想公司数量的增加也持续拉动这一高频、碎片化的研发除错办事。靠得住性阐发需求,次要受益于新能源汽车的迸发式增加,车规级芯片强制要求长周期老化(Burn-in)和AEC-Q100等严苛认证,以及第三代半导体(SiC/GaN)器件的普遍使用,这些材料正在高电压、高频次、高温度下的特殊失效机理要求更严酷的靠得住性筛选尺度。
正在晶圆代工制制环节,跟着制程节点持续微缩及器件布局由二维向三维演进(如 GAA 架构、3D NAND 多层堆叠),保守光学取常规电性手段逐渐受限,晶圆厂正在量产取良率工程中对第三方高端阐发能力的依赖不竭加强,焦点需求集中于材料阐发(MA)取晶圆厂失效阐发(Fab FA)两大标的目的。材料阐发(MA)次要使用于工艺开辟、量产及制程不变性办理。跟着工艺节点不竭迭代、架构 FinFET 向 GAA 演进,以及 3D NAND 堆叠层数持续提拔,保守阐发手段难以满脚需求,高端 TEM、SIMS、SEM 及 FIB 制样等手艺成为先辈制程的根本阐发东西。基于其正在出产中的环节感化,该营业呈现出高频次、需求刚性的明显特点,并因而成为晶圆厂制制端外包中规模最大的板块,占比凡是高达70%–80%。晶圆厂失效阐发(FA)次要面向良率非常、新工艺导入及产线爬坡阶段的复杂问题,通过缺陷定位、逐层去层及电性取物理归因,协帮晶圆厂快速识别失效机理并提拔良率程度。该类营业呈现出手艺门槛高、非尺度化、单项目价值量较高的特征,次要用于晶圆厂内部尝试室难以笼盖的使用场景,占制制端外包需求的约20%–30%。中国次要晶圆代工场2024年等效8英寸产能添加59万片/月,估计2025年产能添加约正在102万片/月摆布。按照集微征询测算,新增1万片/月产能对应的来自晶圆代工企业的第三方尝试室办事市场空间增量约为1000-1500万元,因而2025年该部门市场增量约正在12。7亿元摆布,且跟着已规划产能的逐渐,估计2026年和2027年该部门市场空间将达到18。7亿元和22。8亿元。
跟着人工智能(AI)、5G等环节手艺持续落地的鞭策下,半导体财产需求快速增加,国内半导体第三方尝试室检测办事市场也送来强劲扩张,市场前景广漠。集微征询估计,2025年中国半导体第三方尝试室检测办事市场规模将达到约125。5亿元,至2027年无望进一步增至181。5亿元。
半导体第三方尝试室办事市场最早发源于中国地域,正在中国市场,次要参取企业包罗宜特科技、闳康科技、苏尝尝验、季丰电子、赛宝尝试室、胜科纳米等。此中,季丰电子取胜科纳米做为国内较早结构并持续推进第三方尝试室办事国产化的代表性企业,已正在材料阐发、失效阐发及靠得住性阐发等范畴构成较为完美的办事能力,获得了国内半导体客户的普遍承认。同时,华测检测、广电计量等分析性第三方检测机构亦正在积极加大对半导体检测范畴的结构力度。目前,我国半导体检测行业处于快速成长阶段,全体呈现出市场从体数量较多、单个机构规模相对较小的合作款式。半导体第三方尝试室办事市场全体集中度较低,各检测机构正在手艺能力取质量节制程度、行业内企业的品牌效应取规模效应尚未充实。闳康科技成立于2002年,于2009 年正在中国上柜。闳康是一家涵盖电子、电机、材料阐发尝试室的手艺办事公司,办事范围涵盖了电子产物设想阶段的快速除错取实体验证,以及微、奈米产物元件毛病区域的精准定位、布局察看、材料成分等各类静态、动态测试阐发;制程开辟、制程整合、根本学术研究、质量管制等等。闳康目前已是全世界产量、效率领先的量产办事尝试室,也是半导体大厂所倚沉的材料阐发、失效阐发、靠得住性阐发的合股伙伴。目前,闳康尝试室结构正在中国、上海、厦门、姑苏、日本等地。宜特科技股份无限公司成立于1994年,于2004年正在中国上柜。宜特是以供给阐发手艺办事为次要营业的公司,可供给办事包罗毛病阐发、靠得住度验证、材料阐发、化学/工艺微污染阐发、信号测试等,客户笼盖IC 设想、晶圆制制、封拆测试及系统厂商等半导体财产链次要环节。2019 年,宜特向苏尝尝验出售其原正在中国地域的相关营业资产,买卖完成后,宜特正在中国地域的营业结构发生调整,其半导体检测阐发营业以中国地域为次要开展区域。苏尝尝验仪器股份无限公司,前身是姑苏试验仪器总厂,建立于1956年,于2015年正在创业板上市。2019年收购上海宜特,进军集成电检测范畴。宜特检测具有国内首家全笼盖电子财产链上中下逛的第三方验证阐发尝试室,具备集成电全财产链靠得住性试验、验证阐发能力,客户涵盖海思、韦尔等出名企业。目前正在国内办事过的客户包罗北方华创、中芯国际、华虹宏力、汇顶科技、紫光展锐、长电科技、华天科技、通富微电等1000多家客户。上海季丰电子股份无限公司,成立于2008年,公司努力于集成电及相关范畴内的软硬件及设备研发取专业手艺办事,为客户供给一坐式的分析处理方案,次要办事内容包罗靠得住性认证、失效阐发、材料阐发、化学阐发、极速封拆、测试开辟及量产等。公司正在客户规模、手艺能力、市场区位等方面,均已构成了较强的分析市场所作力,市场地位较为凸起,已成长成为我国最具规模的第三方半导体检测阐发尝试室之一。相较于目前国内其他第三方半导体尝试室办事企业,季丰电子平台化能力出众,能为客户供给“分析一坐式”的办事,及定制化软硬件的开辟及有特色的仪器设备;全面笼盖集成电、新能源、新材料、新配备等范畴内的软硬件及设备研发取专业手艺办事;天分凸起,季丰Lab具备CNAS、CMA、17025等多项第三方尝试室资历,同时具备AECQ100、Q101、Q102的能力,可衔接通过国度级集成电财产集群车规电子靠得住性、上海市车规电子靠得住性平台项目。胜科纳米,创始人最后于2004年正在新加坡创立贸易化第三方检测阐发尝试室,2012年正在姑苏成立胜科纳米构成境表里营业结构,2025年正在科创板上市。目前,除新加坡、姑苏两地设有尝试室外,已正在南京、福建成立尝试室,持续扩张检测阐发办事半径,逐渐跻身半导体第三方检测阐发行业前列。客户类型笼盖芯片设想、晶圆代工、封拆测试、IDM、原材料、设备厂商、模组及终端使用等半导体全财产链,目前已累计办事全球客户2,000余家。公司典型客户包罗国表里出名芯片设想厂商卓胜微、高通、博通;国内头部晶圆代工场华虹集团;全球封测巨头日月光、长电科技;全球领先半导体设备供应商使用材料、北方华创;国内显示面板龙头京东方、天马微;国内LED芯片龙头华灿光电等。赛宝尝试室,全称工业和消息化部电子第五研究所(中国赛宝尝试室),别名中国电子产物靠得住性取试验研究所,成立于1955年,是我国最早处置靠得住性研究的专业机构之一。尝试室供给笼盖从材料到零件、从硬件到软件、曲至复杂系统的分析手艺办事,包罗计量认证、试验检测、阐发评价、数据办事、软件测试、消息平安、手艺培训、尺度消息、工程监理、节能环保及公用设备和软件研发等。正在半导体集成电测试范畴,赛宝尝试室可开展电设想验证、测试法式开辟、成品测试、设备租赁、老化筛选、失效阐发、靠得住性评价等营业,同时供给相关测试手艺人才培训。目前,尝试室已正在广州、姑苏、等地成立多个尝试室,为全国范畴的客户供给办事。华测检测认证集团股份无限公司成立于2003年,于2009 年正在创业板上市,2022 岁暮,公司以人平易近币 1。63 亿元收购中国地域第三方尝试室蔚华科技正在中国的全资子公司——蔚思博 100% 股权,进一步完美其正在半导体第三方检测取阐发办事范畴的营业结构。目前,华测检测的半导体相关营业次要包罗靠得住性验证(RA)、静电防护能力测试(ESD/LU)、失效阐发(FA)、动态电性失效阐发(Dynamic EFA)取IC电修补(FIB)等检测办事。广电计量检测集团股份无限公司成立于2002年,2019 年深交所上市。广电计量是一家全国化、分析性的国有第三方计量检测机构,次要包含计量办事、检测营业和 EHS 评价办事,此中检测营业次要包含靠得住性取试验、集成电测试取阐发、电磁兼容检测、食物检测、化学阐发以及生态检测等。2019 年起,广电计量起头结构集成电检测取阐发,正在上海筹建阐发测试平台,并逐渐正在广州、成都、无锡等地开展尝试室扶植,为客户供给失效阐发(FA)、靠得住性验证(RA)等半导体检测办事。近年来,《关于印发新期间推进集成电财产和软件财产高质量成长若干政策的通知》等政策提出鼎力鞭策集成电等财产立异成长,激励集成电设想、配备、材料、封拆、测试企业和软件企业成长。同时要求各部分、各处所要尽快制定具体配套政策,加速政策落地,确保取得实效,鞭策我国集成电财产和软件财产实现高质量成长。强无力的政策支撑为半导体财产成长供给了保障,也为第三方尝试室办事行业带来了优良的成长机缘。正在第三方尝试室办事企业方面,跟着我国质量查验检测行业逐步的市场化,国度逐渐铺开对行业的监管,答应平易近营企业和外资企业进入质量查验检测行业,供给第三方尝试室办事。同时,为规范行业成长国度连续出台了响应的政策。半导体第三方尝试室办事隶属于查验检测认证办事,“十四五规划”已明白提出鞭策出产性办事业融合化成长,检测办事向专业化和价值链高端延长。Labless可能成为影响半导体财产主要的运转模式,可以或许处理半导体行业设备和人才欠缺的痛点。市场成长需求,很多高科技和立异企业不需要本人花大笔投资扶植大型阐发尝试室和测试平台(Lab),而将材料阐发、失效阐发和靠得住性阐发等营业委托给专业第三方尝试室完成,实现“无尝试室(Labless)”运营。企业能够专注于焦点研发和出产,提高效率、降低成本,并享受专业化办事。正在垂曲分工模式日益成熟的布景下,尝试室测试营业外包趋向较着,Labless无望继Fabless模式后,成为半导体财产的主要成长标的目的。国务院发布度政策加大对本土集成电财产的支撑,建立新型举国体系体例鞭策集成电财产高质量成长。持久来看,跟着上逛晶圆制制和芯片设想快速增加,相关测试办事需求也将同步放量。短期来看,出于供应链平安和本土厂商手艺能力提拔考虑,更多测试订单可能向国内转移,国内第三方尝试室逐渐替代国外厂商,抢占市场空间。集成电验证取阐发尝试室扶植投入大、时间长,资金、手艺壁垒高。企业必需具有专业认证证书及合适国际、国内尺度的完美仪器设备,自建尝试室需要大量的设备投入及必然的扶植周期,因而对检测企业的本钱投入要求较高。集成电财产曾经进入高机能时代,产物多元化程度和复杂程度越来越高,要求测试企业连结行业前瞻性和多元结构能力来维持持久市场所作力。此外,设想阶段的验证阐发不只要依托细密的测试设备,检测手艺人才需同时具备测试手艺和芯片设想、制制及封拆学问。跟着国内的第三方尝试室办事机构数量越来越多,目前规模较大的企业数量较少,且几乎都以各自的细分范畴营业为从,企业缺乏沟通、交换取合做,形成资本分离、合作力差、某些范畴的缺失,从而导致国内第三方尝试室办事正在市场所作中面对庞大挑和。因而,跟着国内第三方尝试室办事市场的逐渐成熟,行业必将进行资本整合再分派,实现其资本共享、劣势互补,次要表现行业办事分析性和平台化成长。目前跟着科技的快速成长,像季丰电子、宜特科技等企业也起头填补本人工程手艺邦畿的缺失部门,也逐步向“一坐式”办事,成立一坐式公共办事平台,为客户节约大量时间和成本,以提高客户的工做效率能给机构本身、企业和社会带来了庞大的社会效益和经济效益。将来缺乏一坐式平台化办事能力的企业将逐步被归并或裁减,分析性平台化办事将成为行业成长新趋向。目前因为成本和开辟周期的需求,第三方尝试室检测不只为设想企业供给测试方案,并为企业户供给检测方案中探针卡、卡板等公用检测硬件,软硬件一体的验证加快办事,并正在统一下获得成果反馈,鞭策后续设想历程。结合产物为用户缩短流片周期、提拔验证结果、降低运维难度供给了平台级支持,同时加强企业分析实力和市场所作力。跟着国产需求添加,软硬件一体化方案无望成为行业支流模式。前往搜狐,查看更多。
关键词:DG视讯官网平台
我们的产品
活牛进场严格按照检验流程操作,对所有肉牛进场前进行血清检测瘦肉精,合格后进入待宰圈静养,静养后进行屠宰。屠宰过程全部按照清真工艺要求和屠宰操作规程进行,所有牛肉产品检测合格后才准出厂。
关注我们